mirror of
https://github.com/KevinMidboe/python-gpiozero.git
synced 2026-04-25 00:13:49 +00:00
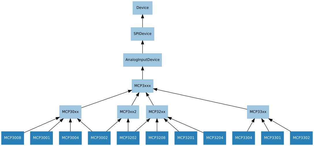
Added SPI tests, simplified the shared SPI software bus implementation, and fixed several protocol errors in our MCP3xxx classes (the x2 and x1 protocols were wrong)
46 KiB
1088x505px
46 KiB
1088x505px