mirror of
https://github.com/KevinMidboe/python-gpiozero.git
synced 2026-04-25 16:33:51 +00:00
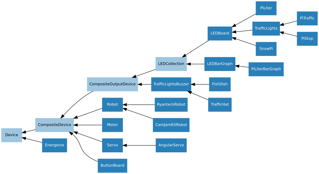
Added notes on how the abstracts are represented, ensured all the class hierarchies were up to date, and changed the orientation so the classes are actually readable in the big chart.
62 KiB
1056x578px
62 KiB
1056x578px