mirror of
https://github.com/KevinMidboe/python-gpiozero.git
synced 2026-01-31 21:56:07 +00:00
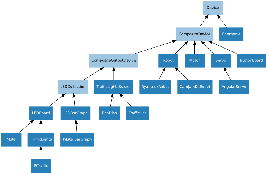
Nothing special (no recipes yet); just add the stuff necessary to the reST to pull it from source and add it to the diagrams
56 KiB
916x595px
56 KiB
916x595px