Files
python-gpiozero/docs/images/composite_device_hierarchy.png
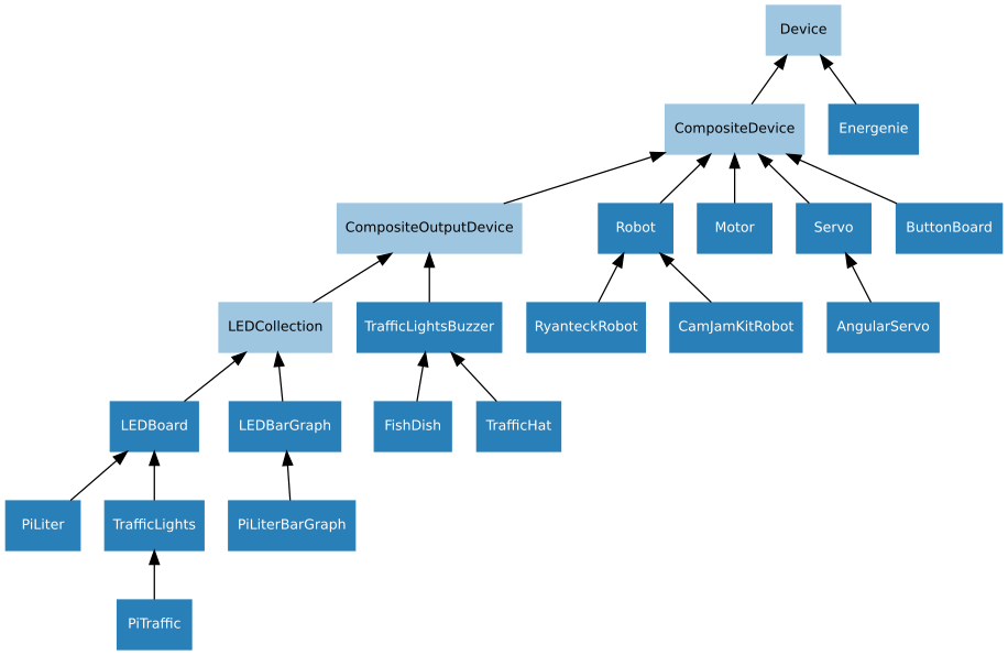
Dave Jones 8c7712c3aa Quick addition of ButtonBoard docs
Nothing special (no recipes yet); just add the stuff necessary to the
reST to pull it from source and add it to the diagrams
2016-08-30 23:23:11 +01:00

56 KiB
916x595px

/KevinMidboe/python-gpiozero/raw/commit/3ac838f85fced9853bdd232f0d91eea55021c176/docs/images/composite_device_hierarchy.png