This website requires JavaScript.
Explore
Help
Sign In
KevinMidboe
/
python-gpiozero
Watch
1
Star
0
Fork
0
You've already forked python-gpiozero
mirror of
https://github.com/KevinMidboe/python-gpiozero.git
synced
2025-12-08 04:19:03 +00:00
Code
Issues
Packages
Projects
Releases
Wiki
Activity
Files
66264001e50642e383d431bb9f287a4995ac979e
python-gpiozero
/
docs
/
images
/
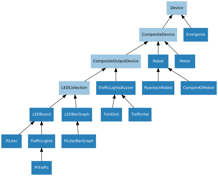
composite_device_hierarchy.png
Dave Jones
ecc8df8041
Doc reorganization
2016-04-10 16:47:16 +01:00
46 KiB
734x595px
Raw
History