Files
python-gpiozero/docs/images/composite_device_hierarchy.png
Dave Jones c2a9392ea5 Make tests work reliably on the Pi
While the tests work well on a PC or Travis, the Pi (where I ought to be
running them!) has some issues with the timing tests. Need to relax the
tolerance of the "assert_states_and_times" method to 0.05 seconds
otherwise it periodically fails even on something reasonably quick like
a Pi 2 (less failures on a Pi 3 but still occasionally).

Also reduced default fps to 25; if the default timing occasionally fails
on a Pi 2 it's evidently too fast for a Pi 1 and shouldn't be the
default; 25 also doesn't look any different to me on a pulsing LED.

There's also a bunch of miscellaneous fixes in here; last minute typos
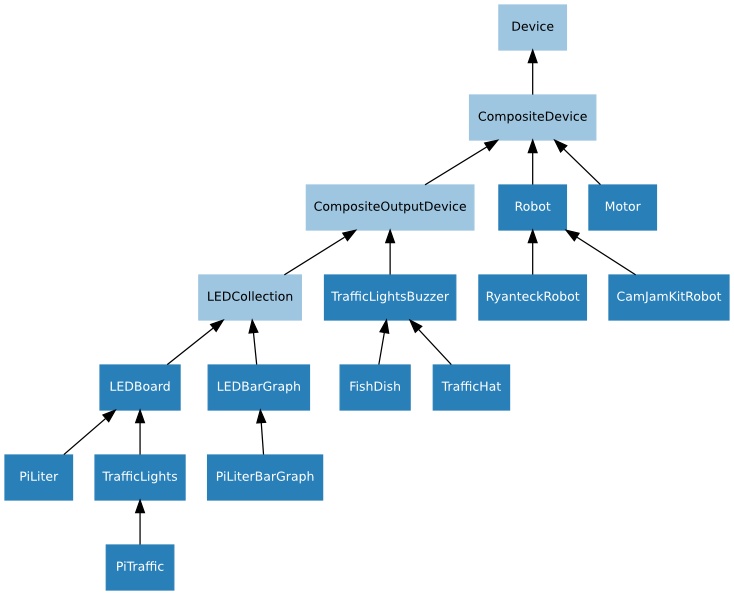
and chart re-gens for the 1.2 release.
2016-04-08 23:11:14 +01:00

44 KiB
734x595px

/KevinMidboe/python-gpiozero/raw/commit/8c4096b19c8f59e4ca906a5eafd5725038b71b78/docs/images/composite_device_hierarchy.png