This website requires JavaScript.
Explore
Help
Sign In
KevinMidboe
/
python-gpiozero
Watch
1
Star
0
Fork
0
You've already forked python-gpiozero
mirror of
https://github.com/KevinMidboe/python-gpiozero.git
synced
2026-02-11 11:59:16 +00:00
Code
Issues
Packages
Projects
Releases
Wiki
Activity
Files
9804e653b6ab27d943300ce48339790ca7a5241a
python-gpiozero
/
docs
/
images
/
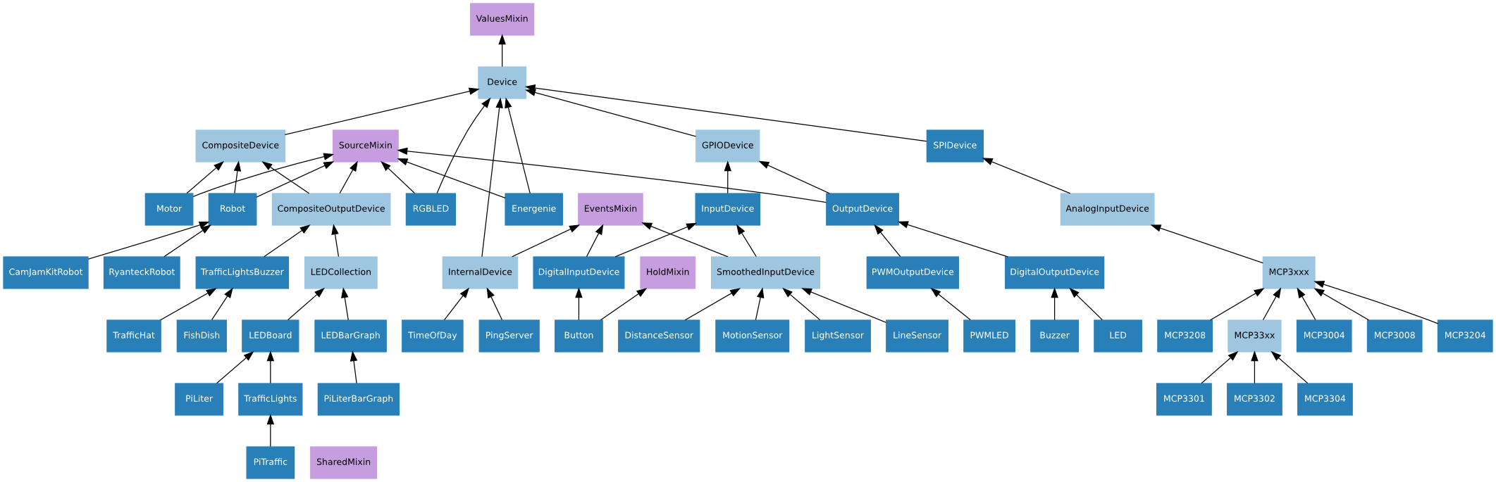
device_hierarchy.png
Dave Jones
ecc8df8041
Doc reorganization
2016-04-10 16:47:16 +01:00
164 KiB
2123x685px
Raw
History
Reference in New Issue
View Git Blame
Copy Permalink