This website requires JavaScript.
Explore
Help
Sign In
KevinMidboe
/
python-gpiozero
Watch
1
Star
0
Fork
0
You've already forked python-gpiozero
mirror of
https://github.com/KevinMidboe/python-gpiozero.git
synced
2025-10-29 17:50:37 +00:00
Code
Issues
Packages
Projects
Releases
Wiki
Activity
Files
9fc5ee839c8b603a15dbf16a4d9d649bc614aa02
python-gpiozero
/
docs
/
images
/
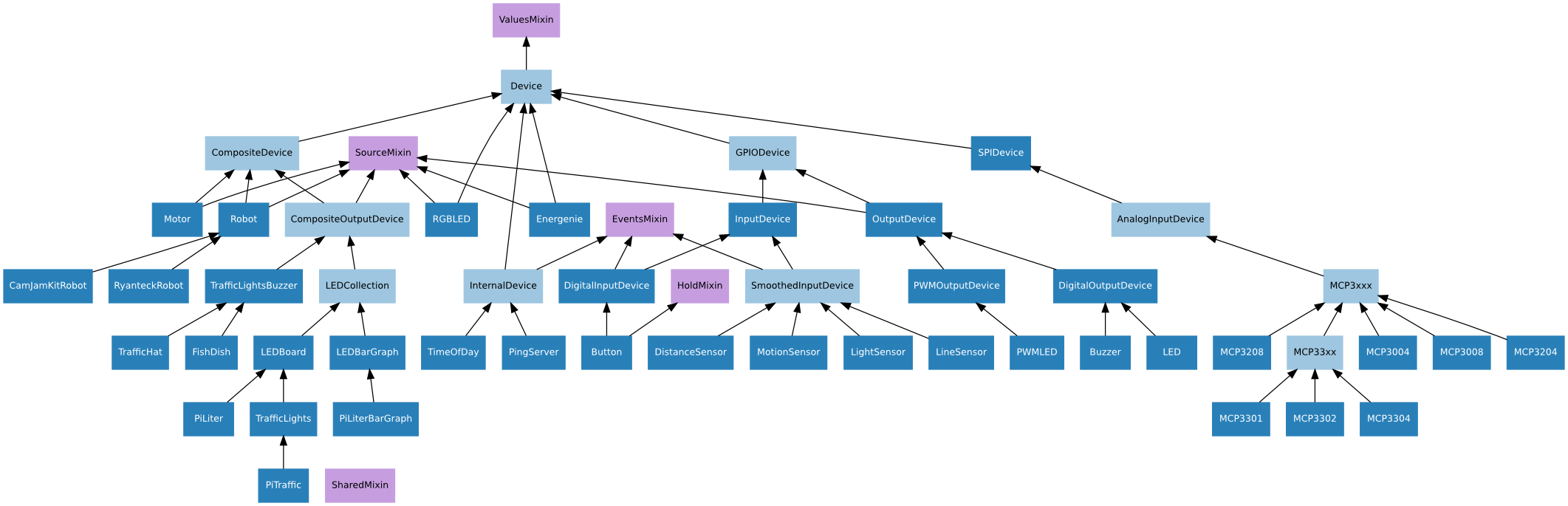
device_hierarchy.png
Dave Jones
ecc8df8041
Doc reorganization
2016-04-10 16:47:16 +01:00
164 KiB
2123x685px
Raw
History