This website requires JavaScript.
Explore
Help
Sign In
KevinMidboe
/
python-gpiozero
Watch
1
Star
0
Fork
0
You've already forked python-gpiozero
mirror of
https://github.com/KevinMidboe/python-gpiozero.git
synced
2026-01-31 13:45:46 +00:00
Code
Issues
Packages
Projects
Releases
Wiki
Activity
Files
a79f8ccc16b3cf9a7c8a514f443b02326cecd2e1
python-gpiozero
/
docs
/
images
/
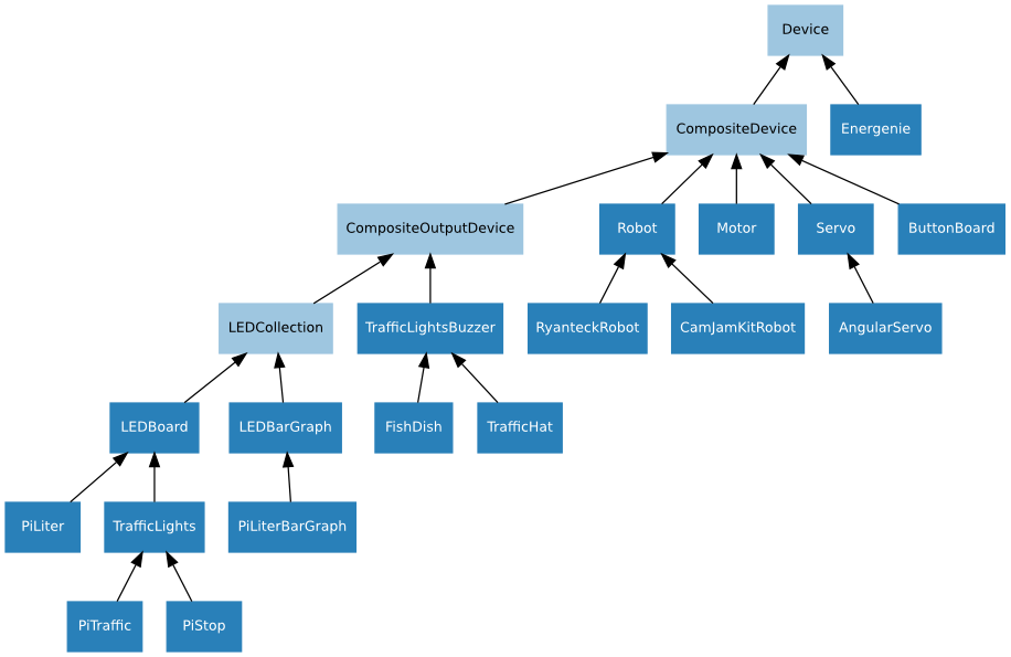
composite_device_hierarchy.png
Andrew Scheller
c35741c793
Add support for the Pi-Stop Traffic-light board
2016-09-19 01:11:29 +01:00
58 KiB
916x595px
Raw
History
Reference in New Issue
View Git Blame
Copy Permalink