Files
python-gpiozero/docs/images/spi_device_hierarchy.png
Dave Jones 737a739cd6 Fix #421
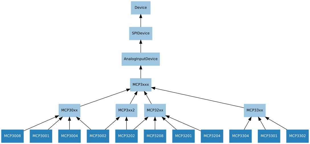
Added SPI tests, simplified the shared SPI software bus implementation,
and fixed several protocol errors in our MCP3xxx classes (the x2 and x1
protocols were wrong)
2016-09-08 22:24:06 +01:00

46 KiB
1088x505px

/KevinMidboe/python-gpiozero/raw/commit/ab73e857fde9cf35e80870ba710528572f612345/docs/images/spi_device_hierarchy.png