This website requires JavaScript.
Explore
Help
Sign In
KevinMidboe
/
python-gpiozero
Watch
1
Star
0
Fork
0
You've already forked python-gpiozero
mirror of
https://github.com/KevinMidboe/python-gpiozero.git
synced
2025-10-29 17:50:37 +00:00
Code
Issues
Packages
Projects
Releases
Wiki
Activity
Files
c05fc2e5706840b33560b639e530b37baaac2517
python-gpiozero
/
docs
/
images
/
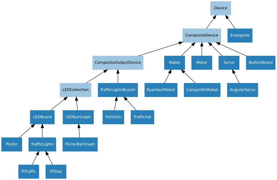
composite_device_hierarchy.png
Andrew Scheller
c35741c793
Add support for the Pi-Stop Traffic-light board
2016-09-19 01:11:29 +01:00
58 KiB
916x595px
Raw
History