Files
python-gpiozero/docs/images/spi_device_hierarchy.png
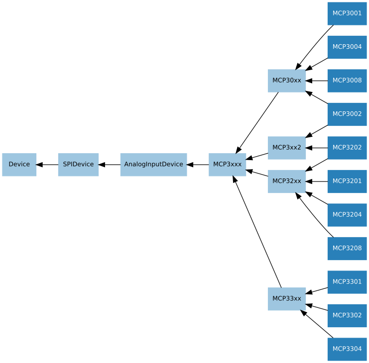
Dave Jones 576fced6c4 Update all hierarchy charts in the docs
Added notes on how the abstracts are represented, ensured all the class
hierarchies were up to date, and changed the orientation so the classes
are actually readable in the big chart.
2017-06-21 17:01:13 +01:00

53 KiB
741x730px

/KevinMidboe/python-gpiozero/raw/commit/cb4276e897a4ab32025e768ce8d28971080b89be/docs/images/spi_device_hierarchy.png